在线留言 网站地图 RSS|XML 您好,欢迎访问兰州梦得来化工有限公司网站!
咨询热线-18919836718
联系我们Contact us
全国咨询热线18919836718

兰州梦得来化工有限公司

公司座机:0931-2880908

兰州分公司

联系电话:13359318987

新疆分公司

联系电话:13565952159

联系电话:18999220025

公司传真:0931-2863958

公司网址:www.mendly.cn

公司地址:甘肃省兰州市七里河区王家堡92号

环氧面涂

向阳街道环氧彩砂自流平地坪涂料

环氧彩砂地坪是以彩色石英砂和环氧组成的无缝一体化的新型复合装饰地坪,通过一种或多种不同颜色的彩色石英砂自由搭配,形成丰富多彩的装饰色彩及图案,具有装饰质感优雅,耐磨损、抗重压、耐化学腐蚀、防滑、防火、防水等优点,它不仅适用于工业地坪,也适用于商业及民用建筑地面,近年来在欧美等发达十分流行,被誉为“彩砂无缝硬地毯。环氧彩砂地坪主要应用于:建筑装修、水磨石骨料、真石漆、彩砂涂料、环氧地坪等。天然彩砂可用于制造大理石、地板砖、瓷砖及装饰用卫生洁具等,具有光泽、光滑、坚固耐磨等优点。

在线咨询全国热线
13359318987

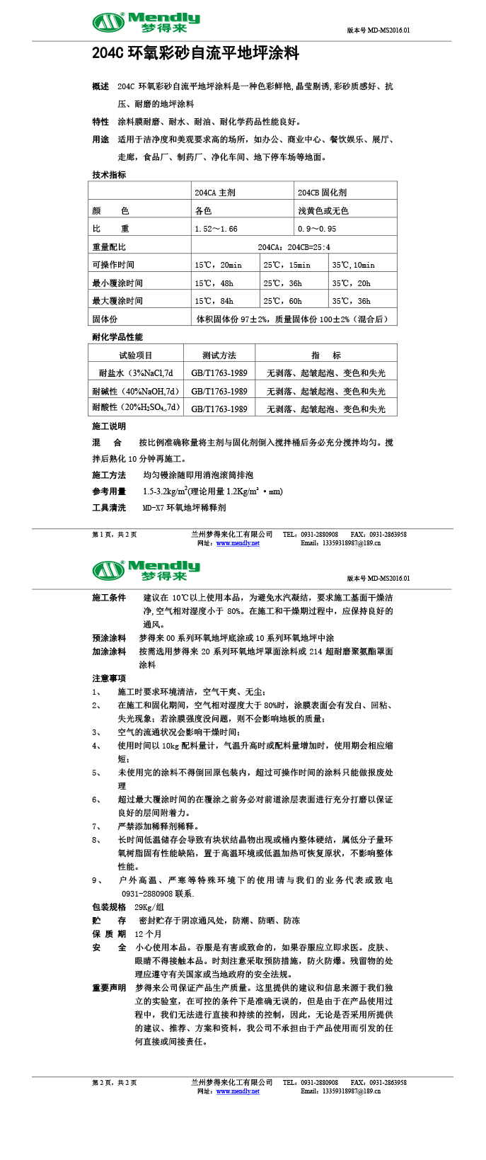
环氧彩砂自流平地坪涂料

环氧彩砂地坪是以彩色石英砂和环氧组成的无缝一体化的新型复合装饰地坪,通过一种或多种不同颜色的彩色石英砂自由搭配,形成丰富多彩的装饰色彩及图案,具有装饰质感优雅,耐磨损、抗重压、耐化学腐蚀、防滑、防火、防水等优点,它不仅适用于工业地坪,也适用于商业及民用建筑地面,近年来在欧美等发达十分流行,被誉为“彩砂无缝硬地毯。环氧彩砂地坪主要应用于:建筑装修、水磨石骨料、真石漆、彩砂涂料、向阳街道环氧地坪等。天然彩砂可用于制造大理石、地板砖、瓷砖及装饰用卫生洁具等,具有光泽、光滑、坚固耐磨等优点。利用天然彩砂制作的新型内外墙石漆、浮雕等产品,具有耐磨、防水、防腐、无毒、粘结力强色彩绚丽等特点,被广泛应用于建筑工程及室内装饰、浮雕等。用天然彩砂制作的喷漆涂料,具有无毒、无味、光泽鲜艳、色调柔和、立体感强等特点。利用五彩石铺设的地面、路面能起到美化环境、保健身体的作用。

向阳街道环氧自流平地坪是由带颜色的环氧涂料施布于地面而形成的平整光滑的一种功能性装饰无缝地坪。严格地讲,自流平向阳街道环氧地坪在施工工艺上是由环氧料浆施布后能产生一定的“自流平”效果,即是“料浆浇筑一体成型法”,这种地坪表面平整光滑,洁净防尘,具优良的耐冲击性、耐磨性和耐用性。(国内有人把“涂刷法”(即薄涂层)、“批刮法”(即刮厚腻子+薄涂层)、“砂浆法”(即石英粉料浆施布+薄涂层)等向阳街道环氧地坪也归为自流平环氧地坪,实际上是有误区的)。严格地讲,真正的高质量的自流平环氧地坪厚度一般要2mm以上,而且是无溶剂的。

环氧自流平地坪具有耐水性、耐油性、耐酸碱性、耐盐雾腐蚀性等化学特性,及耐磨性、耐冲压性、耐洗刷性等物理特性,且表面光亮、平整、美观、无接缝、易清洗、易维修保养、经久耐用,可以满足现代工业对地坪的需要,在地坪材料中占有重要地位,是现代工业理想的长效地坪材料,已广泛应用于医药、汽车、电子、食品、电力、化工等工业地面装修中。

环氧彩砂地坪和环氧自流平地坪一样,都是属于以环氧为粘合剂的地坪种类。不过,这二种地坪在施工工艺上有本质的不同。其不同在于:前者为湿固态施工,需要铺砂器和抹平机进行压实整平,后者为液态施工,只需用耙子或镘刀刮平即可,前者较后者施工工艺较复杂。此外,在装饰功能和使用寿命上,彩砂环氧地坪要优于自流平环氧地坪。

本文标签: